溶解度是一種物理性質,是藥物的重要參數之一。
藥物研發過程中,藥物的溶解度在藥物制劑的設計、制備、質量控制中具有重要的意義,也是直接影響藥物體內吸收與生物利用度的重要因素,尤其對新藥而言更有意義。
在質量研究過程中必須考慮藥物的溶解度,這關系到溶液的制備、流動相的選擇等。
分析的小伙伴對溶解度測定應該是很熟悉的,大家有沒有為溶解度的測定方法糾結過?在什么樣的環境中操作?怎么配制樣品?使用什么容器?多少溶劑溶解多少樣品?振搖幾次?振搖多久?
今天,景源詳細介紹各國藥典(中國藥典、歐洲藥典、美國藥典、日本藥典)中溶解度的測定方法,博采各家之長,解決以上疑惑,讓咱們從今以后能夠順順利利地測定藥物的溶解度。
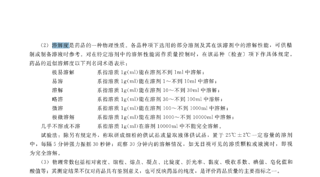
1、中國藥典
中國藥典對溶解度劃分為七個類別,并且七個類別都是獨立操作,這與歐洲藥典不同。

具體操作過程:需要換算為可行的稱樣量、溶劑量(不能全部簡單地直接取1 g的樣品量?。?。

2、美國藥典
美國藥典將溶解度也劃分為七個類別,與中國藥典一致,但是十分簡略,沒有具體的操作過程。


3、歐洲藥典
歐洲藥典的溶解度(solubility)劃分為六個類別,沒有“幾乎不溶或不溶"這個類別。

歐洲藥典操作過程是最詳細并且簡便的,體現在如下幾點:
取樣量和溶劑用量不用經過換算,取樣量固定為100mg(極易溶解、易溶、溶解、略溶)、10mg(微溶)、1mg(極微溶解);溶劑用量也是固定的。
2、極易溶解、易溶、溶解、略溶這四個類別只需要取樣一次,實驗過程都是先從極易溶解開始,循序漸進地往下一個等級考察。雖然與中美日三國藥典的具體操作有差異,但是結果是一致的!
3、歐洲藥典與其他三國藥典對于幾個溶劑用量節點(10 ml、30 ml、100 ml、1000 ml)的劃分是不一致的,比如,取1 g樣品溶解在10 ml溶劑中,歐洲藥典為易溶,中美日藥典為溶解。這個溶劑用量的節點是要注意的。

4、日本藥典
日本藥典把溶解度劃分為七類,表述與中美藥典一致,實驗過程與中國藥典一致,但沒有對細粉的概念進行詳細說明。在此不贅述。

5、總結
通過以上四家藥典中溶解度的詳細解讀,大家是不是能判斷出哪個藥典的溶解度部分優質?參考標準時,是不是就能靈活運用了?
我們從以下幾方面,將四家藥典的不同點進行比較。

中美日三國藥典對于溶解度的劃分是一致的,歐洲藥典在溶劑用量節點上稍有不同。
溶解度受藥物的物理化學性質(例如表面積、顆粒大小、晶型)、介質的性質、以及溶解度測定參數的控制(例如溫度、時間、攪拌法)等因素的影響。因此,實驗過程中這些參數都是要注意的。
歐洲藥典對溶解度的具體要求是最詳細的,當需要使用中美日藥典時,大家可以將歐洲藥典的“樣品配制"直接搬來使用!但是,不知道大家有沒有注意,這樣用的話會有個問題,如果套用的話,上述歐洲藥典部分提出的溶劑用量節點的問題怎么辦?小編的建議是稱樣量稍小于100 mg,就能滿足中美日三國的要求了。要是使用的是歐洲藥典,稱樣量只要不超過111mg都是可以的。
最后景源提醒大家,在參考國外標準時,一定要按照標準所使用的藥典方法!
參考文獻
1、中國藥典(2020年版)
2、美國藥典(43版)
3、歐洲藥典(10.0版)
4、日本藥典(17版)